C4-PlantUML

Themes - different styles and languages

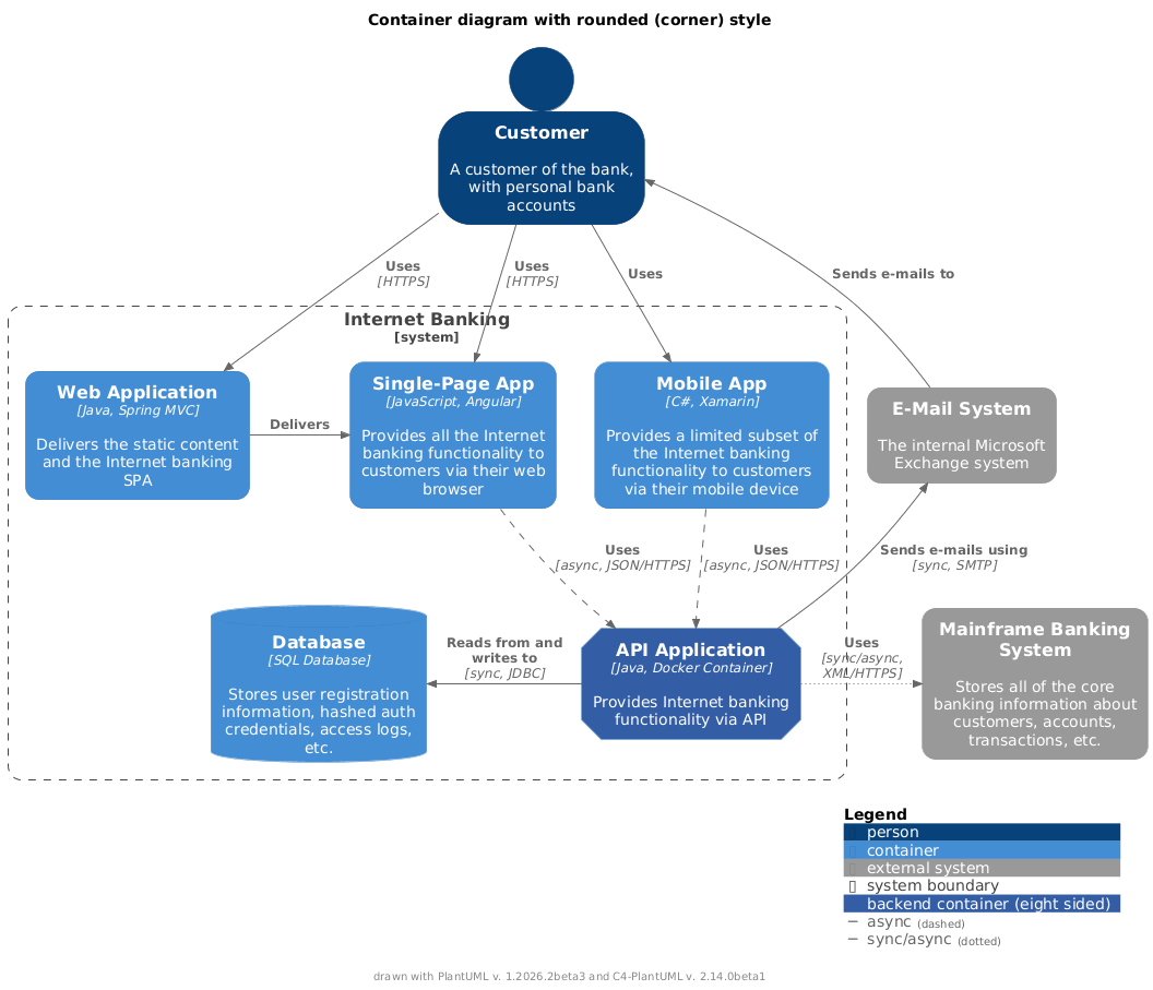
Rounded (corner) style sample - open link

Theme sample - open link

Language sample - open link

Additional styles

Rounded rectangle style (without color changes, !ROUNDED_STYLE=1)

To enable rounded rectangles without changing any colors, use one of the following methods:

[!WARNING] Place the !ROUNDED_STYLE=1 statement BEFORE all C4_ !include statements.

@startuml
' activates new style. It has to be set before a theme or a C4_* file is included
!ROUNDED_STYLE=1
 
!include https://raw.githubusercontent.com/plantuml-stdlib/C4-PlantUML/master/C4_Container.puml

LAYOUT_LANDSCAPE()

Person(admin, "Administrator")
System_Boundary(c1, 'Sample') {
    Container(web_app, "Web Application", "C#, ASP.NET Core 2.1 MVC", "Allows users to compare multiple Twitter timelines")
}
System(twitter, "Twitter")

Rel(admin, web_app, "Uses", "HTTPS")
Rel(web_app, twitter, "Gets tweets from", "HTTPS")

SHOW_LEGEND()
@enduml

Rounded style sample - open link

Update basic themes with a new, modernized style (!NEW_C4_STYLE=1)

In July 2025, c4model.com used a new visual style for C4 diagrams. The basic themes (C4_blue [default], C4_brown, C4_green and C4_violet) can now use this updated wireframe styling (internally it swaps background and text colors and uses rounded rectangles).

This new style should work with most existing tag definitions (tag colors are automatically swapped), but in some cases, tag definitions may need manual updates.

[!WARNING] This feature is only intended and tested for diagrams using the basic themes (C4_blue [default], C4_brown, C4_green, and C4_violet). Other themes may have unintended side effects if background and font colors are swapped (!ROUNDED_STYLE=1 could be a good alternative).

Another side effect is the changed meaning of the color arguments: when the new style is enabled, $bgColor sets the font color and $fontColor sets the background color. This allows automatic migration of existing diagrams.

If you are creating new diagrams, use one of the newly added themes (C4_blue_new, C4_brown_new, C4_green_new, or C4_violet_new). These provide a similar wireframe look with rounded rectangles, but do not swap the colors.

To enable the new style, use one of the following methods:

[!WARNING] Place the !NEW_C4_STYLE=1 statement BEFORE all C4_ !include statements.

@startuml
' activates new style. It has to be set before a theme or a C4_* file is included
!NEW_C4_STYLE=1
 
!include https://raw.githubusercontent.com/plantuml-stdlib/C4-PlantUML/master/C4_Component.puml

LAYOUT_LANDSCAPE()

Person(admin, "Administrator")
System_Boundary(c1, 'Sample') {
    Container(web_app, "Web Application", "C#, ASP.NET Core 2.1 MVC", "Allows users to compare\nmultiple Twitter timelines") {
      ' init-colors of components/nodes are not swapped, avoids black background
      Component(facade, "Twitter Facade")
    }
}
System(twitter, "Twitter")

Rel(admin, web_app, "Uses", "HTTPS")
Rel(facade, twitter, "Gets tweets from", "HTTPS")

SHOW_LEGEND()
@enduml

[New C4 style sample - open link]((https://www.plantuml.com/plantuml/uml/JL5DQzjC4BxlhvZuFLXviIrSSYeKeYfgKd0SKyarWO8OIUDuwMfNx8uYJCb_xoYrw-v1W-PZde-v3OoU-zQeAM3D-XMP0bWQ8F3Hq0A-CXmm03ke20AnXBtp10Xye9R0UK18Ryh_OQyDWGwWRMtwXXfrjSvsfPJoudcLVLegK5Ud6XoOk_0nZZqEYnVDXxxg0_dQMIRBYzgrSMVGZhpcWHkZgpYzcM_6rFPn5RSOcBoaojIrdRFZJ3TgKAla-MbRbAjaVPUdoIQBhfNQa0_EHjYqsivWaenH1_R8pa-kLNwKPMtvsVMsGN-CwkKCfZcsdQ7fDVnI82yLOgWj-MYWgiIkapqxgY3fEgDhPEtiH5BfVpD8yirYdHKouWa-B9Rm-3qTQuanRWWmodntinRcwEc7RNl3Mi2W63IBB63TaX6mC3d30qn1EFEyTiR9kDj3VHOUOkiQ2e2Um3g6C0WzQcQ0hqut0Ig3zK-evFFYHucdXN-DY_POOqF2y8p_vJqXpe2yD_LsSYZYF_LBfxIeRsJEpbwisGOXB_6XA3QvT8rDPvZBbdlY8ByqXhrtxRyJAdzusfMhx3vRtyaDRyasSj_V)

Use theme

Similar to PlantUML themes supports C4-PlantUML C4_... specific themes too (sometimes based on existing PlantUML themes).

Additional to the standard themes with skinparam and style definitions requires C4-PlantUML corresponding variable definitions. Therefore we started with the convention that all C4-PlantUML compatible themes start with C4_... in the name (e.g. theme C4_united bases on the united theme and contains all additional required C4-PlantUML settings that it can be directly used in all C4-PlantUML diagrams).

[!WARNING] The !theme statement has to be BEFORE the !include statements.

E.g. in order to invoke theme C4_united from a remote repository, you have to use the following directive:

!theme C4_united from https://raw.githubusercontent.com/plantuml-stdlib/C4-PlantUML/master/themes

In order to invoke a local theme C4_foo, you have to use the following directive:

!theme C4_foo from /path/to/themes/folder

Starting with PlantUML v1.2023.8 the C4 themes can be invoked via C4-Stdlib or calculated paths too:

' theme from C4-Stdlib
!theme C4_united from <C4/themes>

' another alternative: theme with calculated from
!RELATIVE_INCLUDE = "https://raw.githubusercontent.com/plantuml-stdlib/C4-PlantUML/master"
!theme C4_united from %get_variable_value("RELATIVE_INCLUDE")/themes

Following simple sample uses the C4_united theme from the official remote repository path.

@startuml

!theme C4_united from https://raw.githubusercontent.com/plantuml-stdlib/C4-PlantUML/master/themes

!include https://raw.githubusercontent.com/plantuml-stdlib/C4-PlantUML/master/C4_Container.puml

Person(admin, "Administrator")
System_Boundary(c1, "Sample System") {
    Container(web_app, "Web Application", "C#, ASP.NET Core 2.1 MVC", "Allows users to compare multiple Twitter timelines")
}
System(twitter, "Twitter")

Rel(admin, web_app, "Uses", "HTTPS")
Rel(web_app, twitter, "Gets tweets from", "HTTPS")

SHOW_FLOATING_LEGEND()
@enduml

Theme sample - open link

List of available C4 style themes

C4_blue

C4_blue theme is the original theme and need no activation.

Theme C4_blue can be activated with

!theme C4_blue from https://raw.githubusercontent.com/plantuml-stdlib/C4-PlantUML/master/themes

blue theme sample - open link

C4_blue with !NEW_C4_STYLE=1

C4_blue is one of the basic themes which can be combined with !NEW_C4_STYLE=1 (the other basic themes C4_brown, C4_green and C4_violet have only a different base color)

!NEW_C4_STYLE=1
!theme C4_blue from https://raw.githubusercontent.com/plantuml-stdlib/C4-PlantUML/master/themes

[blue theme sample with NEW_C4_STYLE=1 - open link](https://www.plantuml.com/plantuml/png/hS_12eCm383Xkq-X3w1Xu6amS8WtDmPpo4vIDLCXhQL96NlxjNk6dH9-o0UfM9GJhod9haq_rELmxvvjSpeacQoeCGrb98_fo-qwNKKi7m6SUXVB9giVFQERTYDef9Xs3PQKYLpECjCsGbtcjvWUbnQqOa47FvUJR3CJ-Hd_WzfmyO4EMSv43Q568zm7hSK5pLpO-68LjZ2_)

C4_blue_new (without !NEW_C4_STYLE=1)

C4_blue_new is a modernized version of C4_blue with rounded rectangles and all base elements are drawn with a with background (like a wireframe) only the external elements use a gray background.

[!WARNING] C4_blue_new is a new theme and does not require !NEW_C4_STYLE=1. Using both together may lead to unexpected results.

!theme C4_blue_new from https://raw.githubusercontent.com/plantuml-stdlib/C4-PlantUML/master/themes

new blue theme sample - open link

C4_brown

Theme C4_brown can be activated with

!theme C4_brown from https://raw.githubusercontent.com/plantuml-stdlib/C4-PlantUML/master/themes

brown theme sample - open link

C4_brown_new (without !NEW_C4_STYLE=1)

C4_brown_new is a modernized version of C4_brown with rounded rectangles and all base elements are drawn with a with background (like a wireframe) only the external elements use a gray background.

[!WARNING] C4_brown_new is a new theme and does not require !NEW_C4_STYLE=1. Using both together may lead to unexpected results.

!theme C4_brown_new from https://raw.githubusercontent.com/plantuml-stdlib/C4-PlantUML/master/themes

new brown theme sample - open link

C4_green

Theme C4_green can be activated with

!theme C4_green from https://raw.githubusercontent.com/plantuml-stdlib/C4-PlantUML/master/themes

green theme sample - open link

C4_green_new (without !NEW_C4_STYLE=1)

C4_green_new is a modernized version of C4_green with rounded rectangles and all base elements are drawn with a with background (like a wireframe) only the external elements use a gray background.

[!WARNING] C4_green_new is a new theme and does not require !NEW_C4_STYLE=1. Using both together may lead to unexpected results.

!theme C4_green_new from https://raw.githubusercontent.com/plantuml-stdlib/C4-PlantUML/master/themes

new green theme sample - open link

C4_sandstone

Theme C4_sandstone can be activated with

!theme C4_sandstone from https://raw.githubusercontent.com/plantuml-stdlib/C4-PlantUML/master/themes

sandstone theme sample - open link

C4_superhero

Theme C4_superhero can be activated with

!theme C4_superhero from https://raw.githubusercontent.com/plantuml-stdlib/C4-PlantUML/master/themes

superhero theme sample - open link

C4_united

Theme C4_united can be activated with

!theme C4_united from https://raw.githubusercontent.com/plantuml-stdlib/C4-PlantUML/master/themes

united theme sample - open link

C4_violet

Theme C4_violet can be activated with

!theme C4_violet from https://raw.githubusercontent.com/plantuml-stdlib/C4-PlantUML/master/themes

violet theme sample - open link

C4_violet_new (without !NEW_C4_STYLE=1)

C4_violet_new is a modernized version of C4_violet with rounded rectangles and all base elements are drawn with a with background (like a wireframe) only the external elements use a gray background.

[!WARNING] C4_violet_new is a new theme and does not require !NEW_C4_STYLE=1. Using both together may lead to unexpected results.

!theme C4_violet_new from https://raw.githubusercontent.com/plantuml-stdlib/C4-PlantUML/master/themes

new violet theme sample - open link

Matt Weagle themes

Matt Weagle published a set of impressive themes based on ColorBrewer and Seaborn palettes (thank you Matt).

https://github.com/mweagle/C4-PlantUML-Themes contains an overview of all his themes.

They can be simply invoked like the cb_seq_YlOrBr_9 theme

@startuml
!theme cb_seq_YlOrBr_9 from https://raw.githubusercontent.com/mweagle/C4-PlantUML-Themes/main/palettes

!include https://raw.githubusercontent.com/plantuml-stdlib/C4-PlantUML/master/C4_Container.puml

Person(admin, "Administrator")
System_Boundary(c1, "Sample System") {
    Container(web_app, "Web Application", "C#, ASP.NET Core 2.1 MVC", "Allows users to compare multiple Twitter timelines")
}
System(twitter, "Twitter")

Rel(admin, web_app, "Uses", "HTTPS")
Rel(web_app, twitter, "Gets tweets from", "HTTPS")

SHOW_FLOATING_LEGEND()
@enduml

Matt theme sample - cb_div_BrBG_11 - open link

Write custom themes

You can create your own theme on your local file system. You can duplicate any existing theme to create your own one.

By default, a theme file is named puml-theme-C4_foo.puml where C4_foo is the name of the theme.

In contrast to the normal themes (with skinparams and/or styles) the corresponding color,… variables have to overwritten too (e.g. that the legend is updated… details see below).

If you have any interesting theme, you can also propose a pull request so that we integrate this theme into the C4-PlantUML standard library.

Following variables could be set in a theme, additional to the skinparams and styles

!$STEREOTYPE_FONT_SIZE ?= 12
!$TECHN_FONT_SIZE ?= 12
!$ELEMENT_FONT_COLOR ?= "#FFFFFF"
!$ARROW_COLOR ?= "#666666"
!$ARROW_FONT_COLOR ?= $ARROW_COLOR
!$ARROW_FONT_SIZE ?= 12
!$BOUNDARY_COLOR ?= "#444444"
!$BOUNDARY_BG_COLOR ?= "transparent"
!$BOUNDARY_BORDER_STYLE ?= "dashed"
!$PERSON_FONT_COLOR ?= $ELEMENT_FONT_COLOR
!$PERSON_BG_COLOR ?= "#08427B"
!$PERSON_BORDER_COLOR ?= "#073B6F"
!$EXTERNAL_PERSON_FONT_COLOR ?= $ELEMENT_FONT_COLOR
!$EXTERNAL_PERSON_BG_COLOR ?= "#686868"
!$EXTERNAL_PERSON_BORDER_COLOR ?= "#8A8A8A"
!$SYSTEM_FONT_COLOR ?= $ELEMENT_FONT_COLOR
!$SYSTEM_BG_COLOR ?= "#1168BD"
!$SYSTEM_BORDER_COLOR ?= "#3C7FC0"
!$EXTERNAL_SYSTEM_FONT_COLOR ?= $ELEMENT_FONT_COLOR
!$EXTERNAL_SYSTEM_BG_COLOR ?= "#999999"
!$EXTERNAL_SYSTEM_BORDER_COLOR ?= "#8A8A8A"
!$SYSTEM_BOUNDARY_COLOR ?= $BOUNDARY_COLOR
!$SYSTEM_BOUNDARY_BG_COLOR ?= $BOUNDARY_BG_COLOR
!$SYSTEM_BOUNDARY_BORDER_STYLE ?= $BOUNDARY_BORDER_STYLE
!$ENTERPRISE_BOUNDARY_COLOR ?= $BOUNDARY_COLOR
!$ENTERPRISE_BOUNDARY_BG_COLOR ?= $BOUNDARY_BG_COLOR
!$ENTERPRISE_BOUNDARY_BORDER_STYLE ?= $BOUNDARY_BORDER_STYLE
!$CONTAINER_FONT_COLOR ?= $ELEMENT_FONT_COLOR
!$CONTAINER_BG_COLOR ?= "#438DD5"
!$CONTAINER_BORDER_COLOR ?= "#3C7FC0"
!$EXTERNAL_CONTAINER_FONT_COLOR ?= $ELEMENT_FONT_COLOR
!$EXTERNAL_CONTAINER_BG_COLOR ?= "#B3B3B3"
!$EXTERNAL_CONTAINER_BORDER_COLOR ?= "#A6A6A6"
!$CONTAINER_BOUNDARY_COLOR ?= $BOUNDARY_COLOR
!$CONTAINER_BOUNDARY_BG_COLOR ?= $BOUNDARY_BG_COLOR
!$CONTAINER_BOUNDARY_BORDER_STYLE ?= $BOUNDARY_BORDER_STYLE
!$COMPONENT_FONT_COLOR ?= "#000000"
!$COMPONENT_BG_COLOR ?= "#85BBF0"
!$COMPONENT_BORDER_COLOR ?= "#78A8D8"
!$EXTERNAL_COMPONENT_FONT_COLOR ?= $COMPONENT_FONT_COLOR
!$EXTERNAL_COMPONENT_BG_COLOR ?= "#CCCCCC"
!$EXTERNAL_COMPONENT_BORDER_COLOR ?= "#BFBFBF"
!$NODE_FONT_COLOR ?= "#000000"
!$NODE_BG_COLOR ?= "#FFFFFF"
!$NODE_BORDER_COLOR ?= "#A2A2A2"
!$LEGEND_TITLE_COLOR ?= "#000000"
!$LEGEND_FONT_COLOR ?= "#FFFFFF"
!$LEGEND_BG_COLOR ?= "transparent"
!$LEGEND_BORDER_COLOR ?= "transparent"
!$LEGEND_DARK_COLOR ?= "#66622E"
!$LEGEND_LIGHT_COLOR ?= "#khaki"

!$LEGEND_DETAILS_SMALL_SIZE ?= 10
!$LEGEND_DETAILS_NORMAL_SIZE ?= 14
!$LEGEND_SHADOW_TEXT ?= "shadow"
!$LEGEND_NO_SHADOW_TEXT ?= "no shadow"
!$LEGEND_NO_FONT_BG_TEXT ?= "last text and back color"
!$LEGEND_NO_FONT_TEXT ?= "last text color"
!$LEGEND_NO_BG_TEXT ?= "last back color"
!$LEGEND_NO_LINE_TEXT ?= "last line color"
!$LEGEND_SHARP_CORNER ?= "box"
!$LEGEND_ROUNDED_BOX ?= "rounded box"
!$LEGEND_EIGHT_SIDED ?= "eight sided"
!$LEGEND_DOTTED_LINE ?= "dotted"
!$LEGEND_DASHED_LINE ?= "dashed"
!$LEGEND_BOLD_LINE ?= "bold"
!$LEGEND_BOUNDARY ?= "boundary"
!$LEGEND_DASHED_BOUNDARY ?= "dashed"
' transparent is ignored, produces smaller legends
' !$LEGEND_DASHED_TRANSPARENT_BOUNDARY ?= "dashed, transparent"
!$LEGEND_DASHED_TRANSPARENT_BOUNDARY ?= "dashed"
!$SKETCH_BG_COLOR ?= "#EEEBDC"
!$SKETCH_FONT_COLOR ?= ""
!$SKETCH_WARNING_COLOR ?= "red"

!$SKETCH_FONT_NAME ?= "Comic Sans MS"

!$SKETCH_FOOTER_WARNING ?= "Warning:"
!$SKETCH_FOOTER_TEXT ?= "Created for discussion, needs to be validated"
!$ROUNDED_BOX_SIZE ?= 25
!$EIGHT_SIDED_SIZE ?= 18
!ROUNDED_STYLE ?= 0

ROUNDED_STYLE is without a $ because it can be set via command line too (-DROUNDED_STYLE=1). All predefined *_new themes use rounded corners by default (!ROUNDED_STYLE ?= 1).

(C4 styled) Sequence diagram and themes

All sequence diagram specific renderings (like sequence-lifeline-color…) can be directly defined via skinparams and styles. The advantage is that no separate variable definitions are required anymore. (But the disadvantage is that all themes have to define there own skinparams and styles.)

A theme could contain e.g. following definitions, skinparams and styles

' $BOUNDARY_BG_COLOR... have to be defined in theme itself that it can be used in styles,...
' (no default values which are defined in C4.puml) 
' If skinparams and styles are defined with concrete values no variables are required 
!$BOUNDARY_BG_COLOR ?= "transparent"
!$BOUNDARY_COLOR ?= "#444444"
!$ARROW_COLOR ?= "#666666"

' replace transparent with concrete background that it can be used as font color too
!if ($BOUNDARY_BG_COLOR == "transparent")
  !$SEQUENCE_BG_COLOR = white
!else
  !$SEQUENCE_BG_COLOR = $BOUNDARY_BG_COLOR
!endif

' "C4 styled" default is no foot boxes
hide footbox
' "C4 styled" default is that lifeline is arrow color
skinparam SequenceLifelineBorderColor $ARROW_COLOR

skinparam SequenceGroupBodyBackgroundColor $SEQUENCE_BG_COLOR
skinparam SequenceGroupFontColor $BOUNDARY_COLOR
skinparam SequenceGroupBackgroundColor $BOUNDARY_COLOR
skinparam SequenceGroupHeaderFontColor $SEQUENCE_BG_COLOR
skinparam SequenceGroupBorderColor $BOUNDARY_COLOR

skinparam SequenceReferenceBackgroundColor $SEQUENCE_BG_COLOR
skinparam SequenceReferenceFontColor $BOUNDARY_COLOR
skinparam SequenceReferenceHeaderBackgroundColor $BOUNDARY_COLOR
' VIA STYLE
' skinparam SequenceReferenceHeaderFontColor $SEQUENCE_BG_COLOR
<style>
referenceHeader {
  fontcolor $SEQUENCE_BG_COLOR
}
</style>
skinparam SequenceReferenceBorderColor $BOUNDARY_COLOR

skinparam SequenceDividerBackgroundColor $SEQUENCE_BG_COLOR
skinparam SequenceDividerFontColor $BOUNDARY_COLOR
skinparam SequenceDividerBorderColor $BOUNDARY_COLOR

' VIA STYLE
' skinparam SequenceDelayFontColor green
<style>
sequenceDiagram {
  delay {
    FontColor $BOUNDARY_COLOR
  }
}
</style>

Following sample could be used as starting point for custom themes with sequence diagram support:

sequence diagram

List of available C4 language themes

All language themes are machine translated. If there are any errors, please let us know and create an issue with the expected fix.

If you want to create a diagram in a specific language, then you can defined ex. system labels, descriptions,… with names in the corresponding language. But independent of these changes the standard (mostly legend) labels remain in English.

Ex. following Japanese sample still displays an English legend (you could change the label with Update...() calls, but this requires a high effort per diagram):

@startuml
 ' first diagram without the C4Language_japanese theme
 ' !theme C4Language_japanese from https://raw.githubusercontent.com/plantuml-stdlib/C4-PlantUML/master/themes
 !include https://raw.githubusercontent.com/plantuml-stdlib/C4-PlantUML/master/C4_Container.puml

LAYOUT_LANDSCAPE()

Person(admin, "管理者")
System_Boundary(c1, 'サンプル') {
    Container(web_app, "ウェブアプリケーション", "C#, ASP.NET Core 2.1 MVC", "複数のTwitterタイムラインを比較することができます")
}
System(twitter, "Twitter")

Rel(admin, web_app, "使用する", "HTTPS")
Rel(web_app, twitter, "ツイートを取得する", "HTTPS")

SHOW_LEGEND()
@enduml

Japanese sample without C4Language_japanese theme - open link

But if you activate the C4Language_japanese theme, the legend is translated too:

@startuml
' with the C4Language_japanese theme ex. the predefined legend labels are translated too
!theme C4Language_japanese from https://raw.githubusercontent.com/plantuml-stdlib/C4-PlantUML/master/themes
!include https://raw.githubusercontent.com/plantuml-stdlib/C4-PlantUML/master/C4_Container.puml

LAYOUT_LANDSCAPE()

Person(admin, "管理者")
System_Boundary(c1, 'サンプル') {
    Container(web_app, "ウェブアプリケーション", "C#, ASP.NET Core 2.1 MVC", "複数のTwitterタイムラインを比較することができます")
}
System(twitter, "Twitter")

Rel(admin, web_app, "使用する", "HTTPS")
Rel(web_app, twitter, "ツイートを取得する", "HTTPS")

SHOW_LEGEND()
@enduml

Japanese sample with C4Language_japanese theme - open link

In the following list you can find all available C4 language themes (the diagram contents themselves are not translated that you simpler see the differences):

C4Language_english

C4Language_english theme is the original language theme and need no activation.

Theme C4Language_english can be activated with

!theme C4Language_english from https://raw.githubusercontent.com/plantuml-stdlib/C4-PlantUML/master/themes

english sample - open link

C4Language_chinese

Theme C4Language_chinese can be activated with

!theme C4Language_chinese from https://raw.githubusercontent.com/plantuml-stdlib/C4-PlantUML/master/themes

chinese sample - open link

C4Language_danish

Theme C4Language_danish can be activated with

!theme C4Language_danish from https://raw.githubusercontent.com/plantuml-stdlib/C4-PlantUML/master/themes

danish sample - open link

C4Language_dutch

Theme C4Language_dutch can be activated with

!theme C4Language_dutch from https://raw.githubusercontent.com/plantuml-stdlib/C4-PlantUML/master/themes

dutch sample - open link

C4Language_german

Theme C4Language_german can be activated with

!theme C4Language_german from https://raw.githubusercontent.com/plantuml-stdlib/C4-PlantUML/master/themes

german sample - open link

C4Language_italian

Theme C4Language_italian can be activated with

!theme C4Language_italian from https://raw.githubusercontent.com/plantuml-stdlib/C4-PlantUML/master/themes

italian sample - open link

C4Language_japanese

Theme C4Language_japanese can be activated with

!theme C4Language_japanese from https://raw.githubusercontent.com/plantuml-stdlib/C4-PlantUML/master/themes

japanese sample - open link

C4Language_korean

Theme C4Language_korean can be activated with

!theme C4Language_korean from https://raw.githubusercontent.com/plantuml-stdlib/C4-PlantUML/master/themes

korean sample - open link

C4Language_portuguese

Theme C4Language_portuguese can be activated with

!theme C4Language_portuguese from https://raw.githubusercontent.com/plantuml-stdlib/C4-PlantUML/master/themes

portuguese sample - open link

C4Language_russian

Theme C4Language_russian can be activated with

!theme C4Language_russian from https://raw.githubusercontent.com/plantuml-stdlib/C4-PlantUML/master/themes

russian sample - open link

C4Language_spanish

Theme C4Language_spanish can be activated with

!theme C4Language_spanish from https://raw.githubusercontent.com/plantuml-stdlib/C4-PlantUML/master/themes

spanish sample - open link

C4Language_ukrainian

Theme C4Language_ukrainian can be activated with

!theme C4Language_ukrainian from https://raw.githubusercontent.com/plantuml-stdlib/C4-PlantUML/master/themes

ukrainian sample - open link